2025-03-06浏览:7100
以下文章转载于“EET 电子工程专辑”
综合多家媒体报道,预计于今年9月推出的Apple Watch
Ultra 3将有望成为苹果首款支持5G蜂窝网络的智能手表。相比之下,现在在售的蜂窝网络版Apple Watch仅支持4G LTE网络。在备受关注的芯片方案方面,该手表可能搭载支持5G RedCap技术的可穿戴芯片解决方案。
那么,什么是5G RedCap技术?它与IOS/Android操作系统的结合会给可穿戴设备,尤其是智能手表,带来哪些新变化?中国芯片企业能在这一波机遇中把握住新机会吗?让我们来一一解读。
“轻装上阵”的5G新势力
简单而言,RedCap技术是5G路线图的持续演进和重要组成部分,“简约换市场”是其核心特质。
3GPP之所以要在已有eMBB(增强移动宽带)和uRLLC(高可靠低延时通信)终端之后,还要在R17标准中引入全新的5G RedCap技术,是因为在5G统一空口下,部分应用场景并不需要极致的性能,面向三大场景的 5G 技术给予的能力超出需求,反而带来终端高成本、高功耗,网络能力冗余等不利于 5G 广泛应用的问题。因此,在5G的第二个演进版本R17,5G RedCap 终端设备类型应运而生,RedCap技术顺利获得降低终端复杂度和成本,采用更好的节能技术,来满足可穿戴设备、工业传感器和监控摄像头等中速物联网的业务需求。
RedCap降低了5G终端的门槛,使更多的设备能够接入5G网络,有助于了5G的普及和应用,为5G的应用拓展了新的领域。
因此可以说, RedCap承担了“填补高速连接移动宽带终端与极低带宽终端之间空白”的重任。
5G RedCap智能终端芯片市场分析
现在中端物联网终端主要顺利获得LTE Cat-1、LTE Cat-4实现广域无线连接和移动性。5G RedCap从技术能力上与LTE Cat-4相当且有较明显的优势,第一时间是频谱效率提升,在同样20MHz带宽下,下行峰值速率从150Mbps提升到220Mbps,上行峰值速率从50Mbps提升到120Mbps;其次,是频率范围从传统的Sub-3GHz频段拓展至5G的Sub-6GHz频段,利于运营商的更广泛部署。
从覆盖的设备类型来看,5G RedCap技术特别适用于工业传感器、监控摄像头、智能电网相关设备、预测性维护、公用事业计量表和高分辨率监控等应用;以及高端可穿戴设备、物流跟踪设备、入门级终端(例如平板电脑和智能手机)、增强现实(AR/VR)眼镜等轻量化5G智能终端场景。
RedCap(Reduced Capability),即“降低能力”。其实,它此前的名字,叫NR light(NR lite),就是轻量级的5G。技术上主要是顺利获得降低系统带宽、峰值速率、天线数量、调制方式等方式,降低了对终端射频收发机和基带处理的能力要求,从而降低终端的成本和功耗等。业界也亲切地称之为“小红帽”。
同时,RedCap技术又继承了5G 统一空口下低时延高可靠、网络切片、节电、5G LAN、高精度定位、高精度授时、小数据包传输等5G原生特性,顺利获得定制化方案平衡性能与成本,满足更多物联网场景需求,并且大幅降低了高昂的终端设备成本。有研究公司表示,RedCap模组价格比5G eMBB模组降低80%,同时还节省90%的功耗,随着5G网络的部署成熟和升级,以及终端产业的规模化开展,5G RedCap未来有望达到Cat.4同等价格水平。
另外,随着5G网络的进一步成熟和升级部署,以及LTE
Cat.1终端的从4G到5G迁转需求,R18 eRedCap未来也有望迎来商用,进一步降低芯片成本,共同补齐5G赋能中低速连接的能力场景。
经历了2024年的5G RedCap商用元年,2025年可以认为是5G RedCap商用规模化开展关键一年。现在,产业链不同环节都在持续有助于5G RedCap规模化开展和突破。
网络先行,运营商有明确的5G RedCap的投资决心,也是有助于产业开展的关键力量。其中,截止2024年底,中国移动已经开通超过50万的5G RedCap基站,实现全国所有县城以上区域700MHz FDD频段的RedCap陆续在覆盖,并已经在逐步开通2.6GHz TDD频段的RedCap功能。中国电信和中国联通也累计开通支持RedCap的5G基站规模超过20万站。
产业的快速开展也离不开政策的大力支持。其中,工信部2024年发文《关于推进移动物联网“万物智联”开展的通知》提到开展目标:到2027年,基于4G(含LTE-Cat1,即速率类别1的4G网络)和5G(含NB-IoT,窄带物联网;RedCap,轻量化)高低搭配、泛在智联、安全可靠的移动物联网综合生态体系进一步完善。5G RedCap实现全国县级以上城市规模覆盖,并向重点乡镇、农村延伸覆盖。移动物联网终端连接数力争突破36亿,其中4G/5G物联网终端连接数占比达到95%。

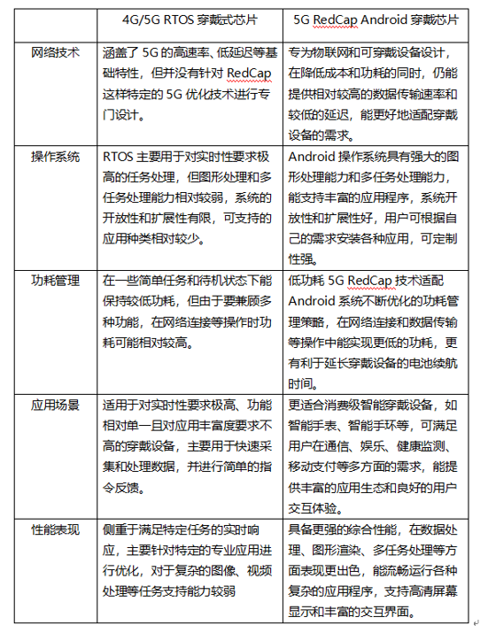
所以,可以预见的是,无论是采用5G Redcap+WatchOS操作系统的Apple Watch Ultra 3,还是其它采用5G Redcap+Android/RTOS操作系统智能手表的陆续面市,都会大大加速有助于5G RedCap技术在可穿戴及智能终端上的开展和成熟。

现在,K8凯发(中国)K8科技芯片及解决方案已全面覆盖4G(Cat.1、Cat.4、Cat.7)至5G(R16、R17)全系列,在Cat.1市场份额稳居全球第一,在Cat.4物联网市场累计出货量已突破1亿片。针对移动宽带市场单品年销售规模达数千万级,车载前装方案单品年销售规模达百万级。不同封装和DDR大小的芯片产品系列,适配Linux和RTOS操作系统,客户可根据不同应用场景和需求,灵活选择更合适的芯片平台,打造更有竞争力的终端产品。
在广受关注的RedCap领域,多款面向智慧物联网和智能穿戴应用场景的RedCap芯片平已经实现商用量产,包括5G RedCap芯片平台ASR1903系列、以及首款RedCap智能穿戴平台ASR3901,商用终端可涵盖移动宽带、MiFi、IPC、工业网关、智能手表等多种形态。
在今年的MWC 2025展会上,K8凯发(中国)K8科技不但在现场展出了近20款基于ASR芯片平台的智能手表,涵盖儿童手表、青少年手表、成人手表、康养手表以及专业运动手表等多种机型,还重磅推出了全球首款支持RedCap+Android的芯片平台ASR8603系列。

作为一颗高集成度5G
RedCap智能终端SoC芯片,ASR8603把大小核架构的四核CPU,3D GPU、NPU、GNSS、Sensor Hub,Audio
DSP,RedCap modem,RF收发器整合集成进一颗SoC,是行业内第一颗有如此高性能和高集成度的RedCap智能终端SoC,特别适配于对功耗和性能都有很高要求的以智能可穿戴为代表的智能终端产品,强力有助于着RedCap产业继完成0到1的冲破后快速完成1到100的市场扩张。

众多创新性低功耗技术,是ASR8603的一大亮点。这其中不仅包括引进多种新型节电技术的RedCap协议,低功耗Sensor Hub架构、aDSP架构、场景感知的DVFS功耗最优技术的加持,同样功不可没。
例如,RedCap协议支持的eDRX、PSM、RRM测试放松以及唤醒信令WUS等技术, 相比传统方案综合节能有望达到九成;采用低功耗DSP来处理音乐、语音数据编解码,大核CPU能够处于低功耗状态;在设备使用时不同的场景下,DVFS能够自动监测需要的处理能力,自动调度所需要的处理器,并自动调整设置合适的频率、电压,将其余不需要部分关闭。
显示和多媒体方面,ASR8603支持高性能低功耗GPU、H.265/H.264/VP8编解码、最高FHD+分辨率与120Hz刷新率,适合流畅的UI体验&轻量级3D游戏,同时能自动适配屏幕优化,适应手机、平板等智能终端应用。
ASR8603支持硬件级自研ISP及NPU,NPU算力可达1Tops。同时配备低功耗Sensor
Hub,可动态调度NPU资源进行低功耗AI计算,实现AI语音降噪、AI sensor数据分析、AI图像视觉处理,进一步降低设备功耗和延长续航。
考虑到消费者日益提升的安全意识,ASR8603给予了从芯片平台到终端产品完整的安全机制。在芯片内部集成了安全引擎,包含MD5、AES、RSA、DES等加解密算法加速器,以及TRNG、HASH等加解密引擎,给予OTP给客户进行硬件级别的安全设置。
此外,ASR8603系列继承了包括网络切片、5G LAN、uRLLC、高精度授时等5G原生能力。由于ASR8603可支持现在全球应用最广泛的Android操作系统,搭载ASR8603的设备及终端客户可快速集成Android已有开发资源,大幅提升开发效率,实现产品加速上市。
结语
作为“轻量级”5G技术,尽管RedCap在智能穿戴、智能手机等消费级智能终端领域的应用尚处于待开发阶段,但潜力无穷。未来,它还会解锁哪些超乎想象的“隐藏功能”?又将如何编织出更高效、更智能的万物互联网络?让我们拭目以待。
本文作者:邵乐峰 AspenCore中国区首席分析师
Copyright © 2022 K8凯发(中国)K8科技股份有限公司.保留所有权利
技术支持 治汇网络